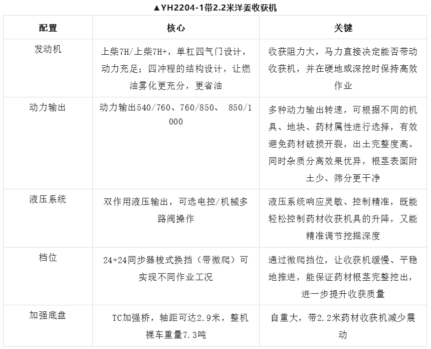
英轩YH2204-1凭借五大核心配置精准解决药材收获的各类痛点,可实现高效挖掘、稳定输送,保障收获质量、减少损耗,助力农户提升效率,成为种植户丰产增收的“全能搭档”。





▲洋姜收获完整,无破损

▲空调驾驶室
除了五大核心配置,YH2204-1的多项细节配置,进一步提升了药材收获的舒适性。
1、驾驶室密封性强,能有效隔绝田间的灰尘、噪音,减少外界干扰。
2、空调系统冬暖夏凉,大幅减轻驾驶员的作业疲劳,让驾驶员能长时间保持专注,提升作业安全性和效率。
这种“软配置”看似不起眼,却能在规模化药材收获中发挥重要作用,让作业更轻松、更高效。
农机帮APP
农机360网
一起干小程序
易企上小程序
易售宝小程序