大田传媒|资讯中心

科乐收农业机械贸易(北京)有限责任公司广告
江苏玖顺农业机械有限公司广告
当前位置:首页 > 农机资讯网 > 补贴 > 补贴产品 > 【目录】福建省对列补机具种类范围和部分机具补贴额一览表进行调整的公示及征求意见

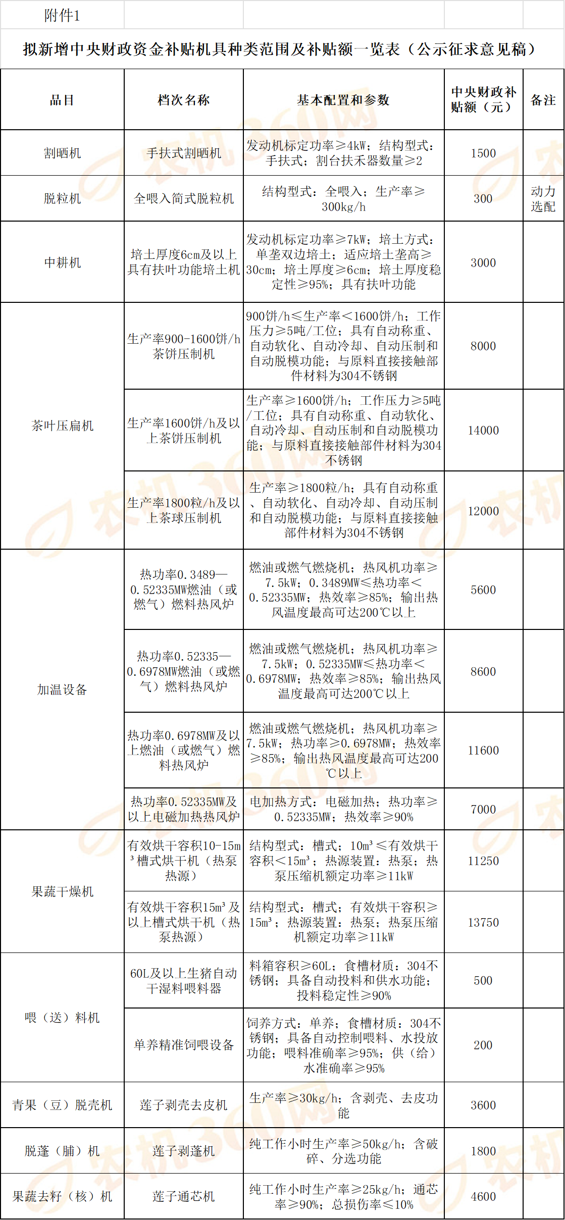
【目录】福建省对列补机具种类范围和部分机具补贴额一览表进行调整的公示及征求意见

发布日期:2025-12-16   来源:福建省农业农村厅农机化处
内容字号:
6a9d0c1d-142c-47d0-8dd4-d3603e4f8e0c.png


文章关键词: 福建 农机 补贴 一览表
如本文内容涉及版权或真实性问题,请与本站编辑部(tougao@nongji360.com)联络。
新闻热线:010-62278600/62276900。责任编辑:孙雪珍。
大田农社
大田传媒 大田电商 大田金融 大田保险 大田物联 大田信息
大田传媒旗下
农机360网 精耕杯 配洽会 市场研究
大田旗下网站
农机360网 农机O2O商城 普惠三农
帮助中心
帮你选购 帮你贷款 帮你维权 注册登录
关于大田
关于我们 农机生态服务 农业生态服务 会员服务 联系我们 用户指南
  • 客服QQ
    1716904881
  • 企业邮箱
    service@nongji360.com
  • 服务热线
    4008-360-128