大田传媒|资讯中心

科乐收农业机械贸易(北京)有限责任公司广告
江苏玖顺农业机械有限公司广告
当前位置:首页 > 农机资讯网 > 补贴 > 补贴产品 > 【目录】重庆市2024—2026年农机补贴额一览表(2024年第一批)公告

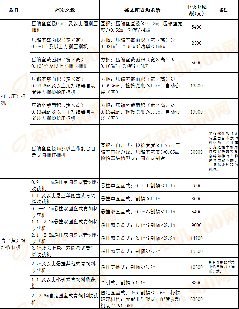
【目录】重庆市2024—2026年农机补贴额一览表(2024年第一批)公告

发布日期:2024-12-11   来源:重庆市农业农村委员会
内容字号:
image.png


文章关键词: 重庆 农机 补贴 一览表
如本文内容涉及版权或真实性问题,请与本站编辑部(tougao@nongji360.com)联络。
新闻热线:010-62278600/62276900。责任编辑:孙雪珍。
大田农社
大田传媒 大田电商 大田金融 大田保险 大田物联 大田信息
大田传媒旗下
农机360网 精耕杯 配洽会 市场研究
大田旗下网站
农机360网 农机O2O商城 普惠三农
帮助中心
帮你选购 帮你贷款 帮你维权 注册登录
关于大田
关于我们 农机生态服务 农业生态服务 会员服务 联系我们 用户指南
  • 客服QQ
    1716904881
  • 企业邮箱
    service@nongji360.com
  • 服务热线
    4008-360-128