甘肃省“优机优补”相关档次投档审核的工作提示
各有关农机生产企业:
根据《甘肃省农业农村厅关于印发<甘肃省农机购置与应用补贴“优机优补”“有进有出”工作实施方案>的通知》(甘农机发〔2025〕13号)等文件精神,按照“自愿参加、自主投档、承诺践诺”原则,组织开展“优机优补”补贴产品自主投档工作,现将相关工作提示如下。
1.本次“优机优补”投档截止日期为2026年4月30日(含)。对通过形式审核的,5月份将组织开展现场演示评价,具体时间和地点另行通知。
2.投档产品须所属品目、分档名称、基本配置和参数必须符合《甘肃省农机购置与应用补贴“优机优补”机具补贴额一览表》要求,自主投档平台均在“优机优补”相应档次名称后备注有“优机”字样,投送时应注意与普通档次区分,避免档次投送错误。前期已投档通过并纳入普通档次补贴的产品,如按“优机优补”机具补贴额进行补贴,需企业重新投档至对应“优机”档次,审核评价通过导入后将按“优机”标准进行补贴。
3.生产企业在“优机”产品自主投档时需上传《农机购置与应用补贴“优机”产品承诺书》,承诺书以及需提交的其他证明材料可一并上传至其他佐证材料一栏。
4.本年度已在农机购置补贴自主投档平台投档的相关型号产品,如投送“优机”档次的,企业应提出重新投档申请,注明公司名称、产品型号、优机投档目标档次等,盖本公司公章。发送扫描件至邮箱:gansunjbt 163.com,并及时电话联系工作人员重新投档。
投档咨询:0931-8324319
邮箱:gansunjbt@163.com
技术服务:400-056-0569
附件:1.甘肃省农机购置与应用补贴“优机优补”补贴额一览表(第一批)
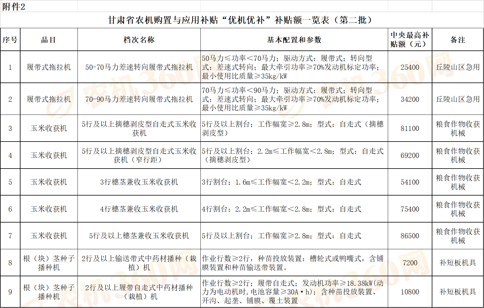
2.甘肃省农机购置与应用补贴“优机优补”补贴额一览表(第二批)
3.《农机购置与应用补贴“优机”产品承诺书》
附件1甘肃省农机购置与应用补贴“优机优补”补贴额一览表(第一批).xlsx
附件2 甘肃省农机购置与应用补贴“优机优补”补贴额一览表(第二批).xlsx
甘肃省农业农村厅农业机械化管理处
2026年4月22日


各省2024-2026年农机补贴相关汇总:
各省2024-2026年农机补贴政策信息汇总(及时更新) 点击浏览
各省2024-2026年农机补贴机具补贴额一览表汇总(及时更新) 点击浏览
各省2024-2026年农机补贴产品归档信息汇总(及时更新) 点击浏览
各省2024-2026年农机购置补贴资金分布情况汇总(及时更新) 点击浏览
各省2024-2026年农机购置补贴实施方案汇总(及时更新) 点击浏览
各省2024-2026年农机补贴管理系统登录入口(及时更新) 点击浏览
各省2024-2026农机安全监督管理信息系统汇总(及时更新) 点击浏览
农机帮APP
农机360网
一起干小程序
易企上小程序
易售宝小程序