关于调整农用(植保)无人驾驶航空器等机具补贴额一览表的公示
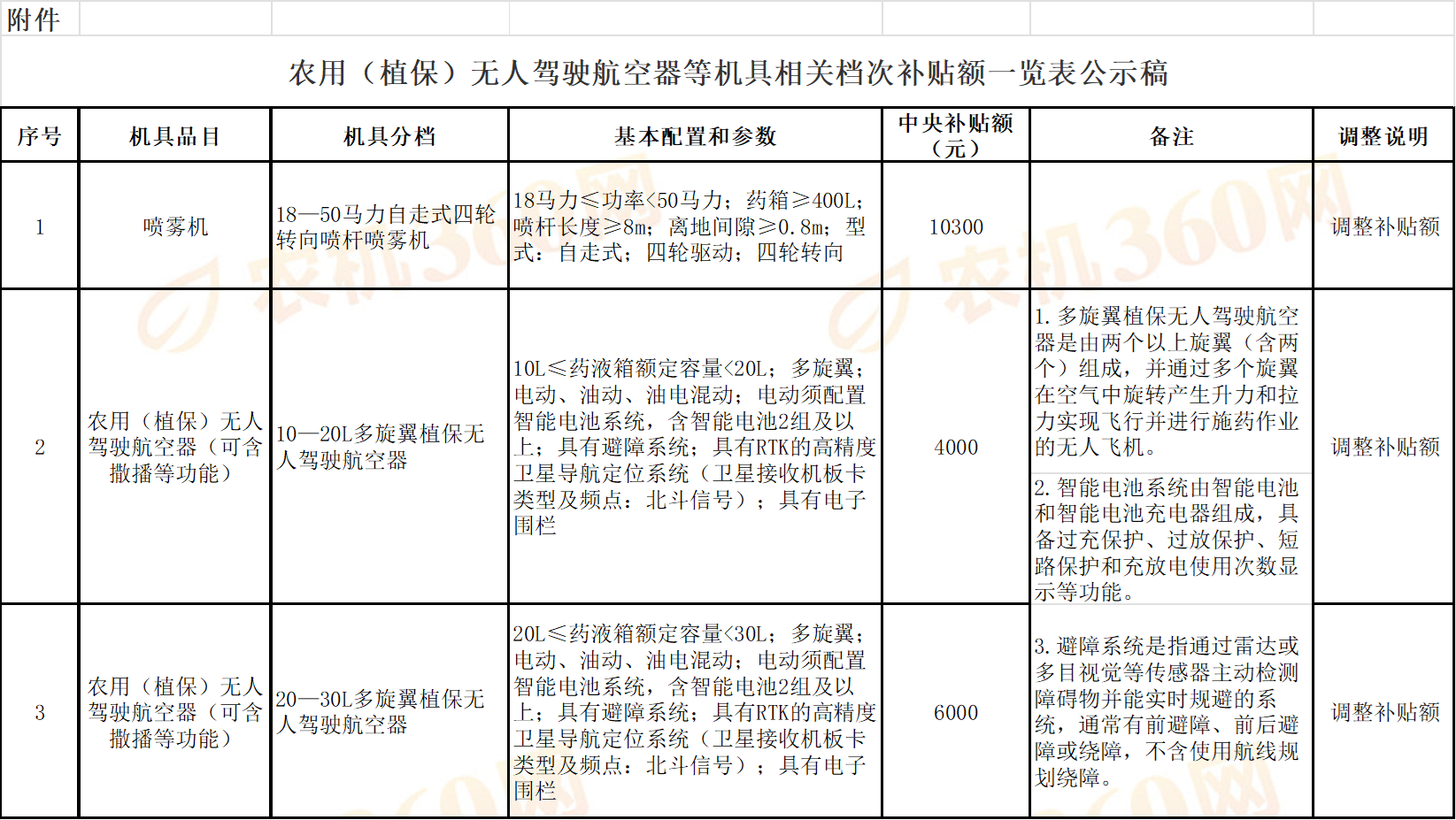
按照《农业农村部办公厅财政部办公厅关于印发〈2024—2026年农机购置与应用补贴实施意见〉的通知》(农办机〔2024〕3号)有关规定,我厅根据农用(植保)无人驾驶航空器、喷杆喷雾机补贴销售数据和市场变化情况,对相关档次补贴额进行测算调整。经专家论证,现将相关档次补贴额一览表予以公示。
公示期自即日起5个工作日。公示期间,如对公示内容有异议,请以书面形式反映,反映人需注明真实姓名、单位及联系方式(单位需加盖公章)。
联系电话:027-87669961,邮箱:hbsnjhc@163.com。
附件:农用(植保)无人驾驶航空器等机具相关档次补贴额一览表公示稿
附件:农用(植保)无人驾驶航空器等机具相关档次补贴额一览表公示稿.doc
湖北省农业农村厅
2026年1月28日

各省2024-2026年农机补贴相关汇总:
各省2024-2026年农机补贴政策信息汇总(及时更新) 点击浏览
各省2024-2026年农机补贴机具补贴额一览表汇总(及时更新) 点击浏览
各省2024-2026年农机补贴产品归档信息汇总(及时更新) 点击浏览
各省2024-2026年农机购置补贴资金分布情况汇总(及时更新) 点击浏览
各省2024-2026年农机购置补贴实施方案汇总(及时更新) 点击浏览
各省2024-2026年农机补贴管理系统登录入口(及时更新) 点击浏览
各省2024-2026农机安全监督管理信息系统汇总(及时更新) 点击浏览
农机帮APP
农机360网
一起干小程序
易企上小程序
易售宝小程序