关于《广东省2024-2026年农机购置与应用补贴机具补贴额一览表(2025年修订)》(第二批)的公告
公告
(广东省农业农村厅公告2025年第64号)
根据农业农村部办公厅、财政部办公厅《2024-2026年农机购置与应用补贴实施意见》和《广东省2024-2026年农机购置与应用补贴实施方案》的有关要求,结合实际,经专家论证,我厅研究制定了《广东省2024-2026年农机购置与应用补贴机具补贴额一览表(2025年修订)(第二批)》,经专家评审、公示征求意见后,现予公告,自印发之日起执行。在文件印发之日(含)前已购置的机具执行原补贴标准,购置时间以发票日期为准。
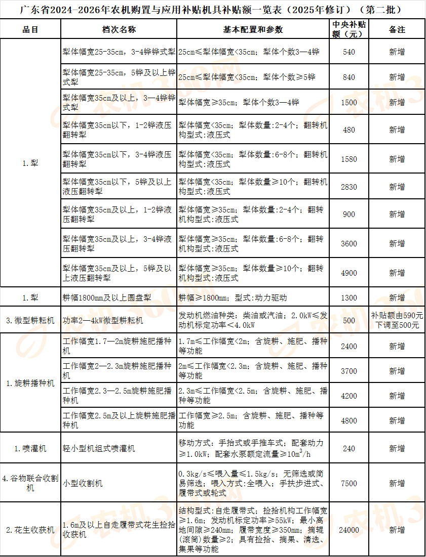
附件:广东省2024-2026年农机购置与应用补贴机具补贴额一览表(2025年修订)(第二批)
附件:广东省2024-2026年农机购置与应用补贴机具补贴额一览表(2025年修订)(第二批).docx
广东省农业农村厅
2025年10月28日


各省2024-2026年农机补贴相关汇总:
各省2024-2026年农机补贴政策信息汇总(及时更新) 点击浏览
各省2024-2026年农机补贴机具补贴额一览表汇总(及时更新) 点击浏览
各省2024-2026年农机补贴产品归档信息汇总(及时更新) 点击浏览
各省2024-2026年农机购置补贴资金分布情况汇总(及时更新) 点击浏览
各省2024-2026年农机购置补贴实施方案汇总(及时更新) 点击浏览
各省2024-2026年农机补贴管理系统登录入口(及时更新) 点击浏览
各省2024-2026农机安全监督管理信息系统汇总(及时更新) 点击浏览
农机帮APP
农机360网
一起干小程序
易企上小程序
易售宝小程序